Easy Step-by-Step Tutorial on Keyframing in Blender

Discover expert techniques for keyframing in Blender. Our guide provides detailed instructions to help you create smooth, captivating animations. Additionally, explore CapCut for more control over keyframes in video and audio.

*No credit card required
keyframing in blender
CapCut
CapCut
Jun 16, 2025
9 min(s)

Blender is a powerful open-source 3D creation suite that supports various tasks, from modeling and rendering to video editing. It features powerful tools for animation, modeling, and stability, making it an excellent choice for professionals. In this article, we will explore the concept of keyframe animation in Blender, a fundamental technique for creating smooth and detailed animations by setting specific values at different points in time.

Table of content
  1. What is the keyframe in Blender
  2. How to add keyframes in Blender
  3. How to modify keyframes in Blender
  4. How to delete keyframes in Blender
  5. Advanced techniques to create keyframes in Blender
  6. Combine Blender with CapCut for more effective keyframing
  7. Conclusion
  8. FAQs

What is the keyframe in Blender

A keyframe in Blender is a marker that denotes a specific value for an object's property at a certain point in time, such as position, rotation, or scale. By setting multiple keyframes, Blender interpolates the values between them, creating smooth transitions and animations. This technique is fundamental in bringing static models to life, enabling complex and detailed motion sequences.

Types of properties that can be keyframed in Blender

    1
  1. Location

Location keyframes are used to animate the position of an object in 3D space. By setting these keyframes at different points in the timeline, you can control the exact movement path of the object, making it move smoothly from one position to another.

    2
  1. Rotation

Rotation keyframes allow you to animate an object's orientation. By keyframing different rotation values, you can make objects spin, tilt, or rotate in any direction, creating dynamic and fluid motion that adds life to your animations.

    3
  1. Scale

Scale keyframes change an object's size over time. This is useful for creating effects where objects grow or shrink, zoom in or out, or change their proportions dynamically within the scene, adding a sense of depth and focus.

    4
  1. Custom Properties

Custom properties keyframes give you the flexibility to animate any user-defined attributes. This can include properties such as color, visibility, or any other custom attribute you've added to your object, allowing for highly personalized and intricate animations

Types of transform vectors in Blender

Types of keyframes in animation workflows

    1
  1. Normal keyframe

This is a standard keyframe used for setting key poses. It marks an animation segment's start and end points, usually appearing in white or yellow diamonds.

    2
  1. Breakdown

A breakdown keyframe, used for transitions between key poses, helps define the motion path by detailing the animation's in-between states. It resembles a small cyan diamond.

    3
  1. Moving hold

This dark gray or orange diamond keyframe type creates a pause in the motion without stopping it entirely, maintaining a slight motion to keep the animation alive.

    4
  1. Extreme

This big pink diamond marks an extreme position or pose in the animation. It emphasizes the most dramatic points of motion, often showing the maximum stretch or squash of the character or object.

    5
  1. Jitter

This type adds random motion or slight variations, often to simulate noise or a shaky effect. It is like a giant pink diamond.

Types of keyframes in animation workflow in Blender

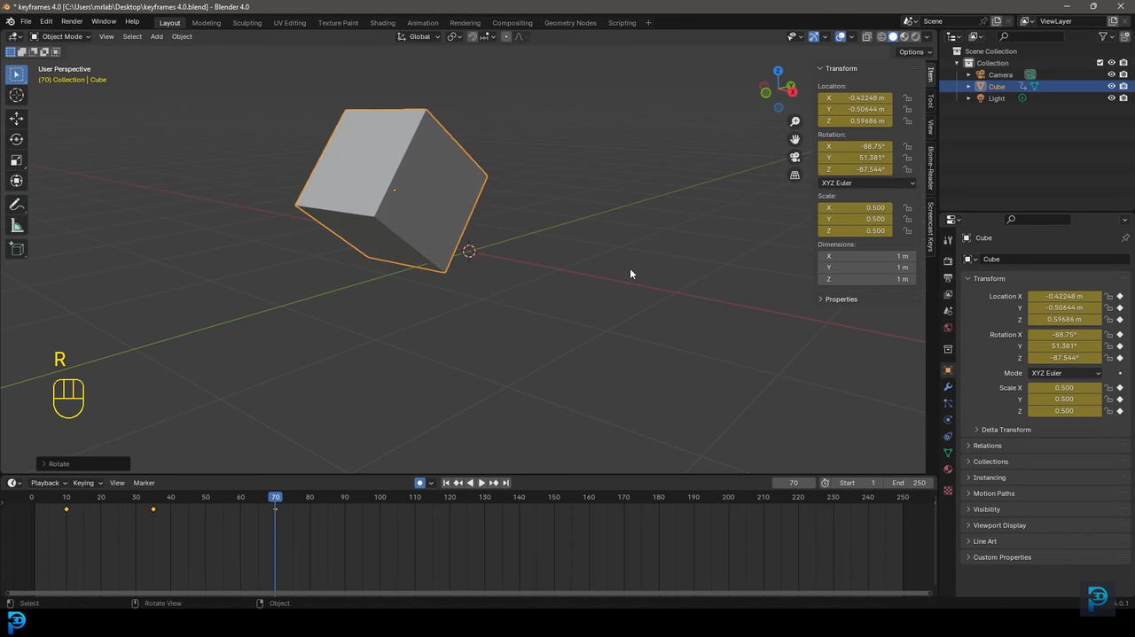
How to add keyframes in Blender

Adding keyframes in Blender is essential for creating animations and dynamic scenes. Follow these detailed operational steps to add keyframes in Blender.

  • Open Blender and create or open the project you want to work on.
  • Click on the object you want to animate in the 3D Viewport.
  • Ensure the timeline editor is visible at the bottom of the Blender interface. This will allow you to see and manage your keyframes.
  • Move the play head to the desired frame in the timeline. Press I to open the "Insert the Keyframe menu" in Blender and select the property you want to keyframe (e.g., Location, Rotation, Scale).
  • Move the playhead to a different frame in the timeline. Transform (move, rotate, or scale) the object to the desired position.
  • Press I again and insert another keyframe for the same property. Blender auto keyframe will automatically create an animation between the keyframes.
  • Press the Spacebar to play the animation and see the object move between the keyframes.
  • Use the Graph Editor to fine-tune the motion curves and adjust the interpolation of your keyframes for smoother animations.
Interface showing how to add keyframes in Blender

How to modify keyframes in Blender

Here is how to modify keyframe animation in Blender:

  • Switch to the "Dope Sheet" or "Graph Editor" from the editor menu to view and manage your keyframes.
  • Click and drag to select the keyframes you want to modify.
  • Press G to grab and move the selected keyframes along the timeline.
  • Press S to scale the distance between selected keyframes, adjusting the animation speed.
  • Press R to rotate the selected keyframes, altering their interpolation curves.
  • Open the sidebar (press N) in the "Dope Sheet" or "Graph Editor" to manually adjust the values of the keyframes.
  • Select the keyframes and press T to bring up the Interpolation menu.
  • Choose from various interpolation modes such as Linear, Bezier, or Constant to modify the animation transitions between keyframes.
Interface showing how to modify keyframes in Blender

How to delete keyframes in Blender

  • Switch to the "Dope Sheet" or "Graph Editor" from the editor type menu.
  • Click and drag over the keyframes you want to delete.
  • Once you have selected the keyframes, press the Delete key (or X key) on your keyboard.
  • Choose the "Delete Keyframes" option from the menu to remove the selected keyframes.
  • Alternatively, the "Clean Channels" option can remove all keyframes for the selected channels, accessible from the Key menu in the Graph Editor.
  • You can also delete keyframes from 3D Viewport by clicking Alt+I.
Interface showing how to delete keyframes in Blender

Advanced techniques to create keyframes in Blender

Here are some advanced techniques to create keyframes in Blender:

  • Using the graph editor

The graph editor in Blender provides a powerful way to fine-tune animations by allowing you to edit the value curves of keyframes. This tool is essential for creating smooth transitions and complex animations by manipulating the interpolation curves directly.

  • Interpolation methods

Interpolation methods determine how Blender calculates the in-between frames between keyframes. Options like linear, Bezier and constant interpolation give animators control over the movement style, ensuring that the transitions between keyframes match the desired motion characteristics.

  • Easing keyframes

Easing functions, such as ease-in and ease-out, allow for more natural motion by gradually accelerating or decelerating the movement between keyframes. This technique is crucial for adding realism to animations.

  • Using keyframe constraints

Keyframe constraints in Blender help maintain specific relationships between different objects or properties. For instance, a copy location constraint can ensure one object follows the movement of another, streamlining complex animations by automating interactions between elements

Combine Blender with CapCut for more effective keyframing

CapCut desktop video editor is a powerful tool that complements Blender by offering user-friendly tools for fine-tuning and enhancing animations. With its intuitive interface, CapCut makes it easy to add effects, transitions, and final touches to your animations created in Blender. By integrating CapCut's editing capabilities with Blender's powerful keyframing tools, you can create polished and professional videos more efficiently.

Editing interface of the CapCut desktop video editor - a perfect tool to add keyframes

How to add keyframes with CapCut

Adding keyframes in CapCut is very easy. If you are new to CapCut, click the button below to download it. Then, install it by following the on-screen instructions.

    STEP 1
  1. Upload media

From the editing interface of CapCut, click "Import" and upload media from your device.

Importing the media to add keyframes in the CapCut desktop video editor
    STEP 2
  1. Apply keyframes

Select a video clip on the timeline and navigate to the editing panel on the right side. Click the keyframe icon (diamond shape) present next to the editing parameters to add it to the clip as desired, then adjust the parameters for perfect animation. Continue by moving the playhead to the next desired point and inserting a new keyframe. Additionally, you can cut scenes, and split and merge individual clips for dynamic animations.

Applying keyframes in the CapCut desktop video editor
    STEP 3
  1. Export and share

Once you are done, click "Export" in the top right corner and adjust the quality, format, frame rate, codec, bit rate, etc. Save the file to your device. You can also share it on TikTok and YouTube.

Exporting the video from the CapCut desktop video editor

Key features

  • Intuitive interface

CapCut's interface is user-friendly, allowing users to easily add keyframe animation and manage them without a steep learning curve.

  • Multiple parameters

Users can keyframe multiple parameters, including position, scale, rotation, opacity, and more, for intricate animations.

  • Layer-based editing

CapCut supports layer-based editing with its timeline, allowing users to animate multiple elements simultaneously.

  • Smooth transitions

CapCut allows for smooth video transitions between different states, making animations look professional and polished.

Conclusion

Keyframing in Blender is a powerful technique essential for creating detailed and dynamic animations. After learning how to add a keyframe in Blender, you can now bring your 3D models to life with smooth and realistic movements. Blender's extensive tools and features make it a top choice for animators, but integrating CapCut can enhance your workflow further. CapCut’s user-friendly interface and robust editing capabilities allow for precise control over keyframes, making it an excellent companion for refining your animations.

FAQs

    1
  1. What is a keying set Blender?

A keying set in Blender is a collection of properties that are keyed together to simplify the animation process. It allows you to insert or delete keyframes for multiple properties simultaneously, such as location and rotation, without needing to select each one individually. For an easier approach, you can use the CapCut desktop video editor, which offers advanced keying abilities with a user-friendly interface.

    2
  1. Why can't I insert a keyframe in Blender?

You might not be able to insert a keyframe in Blender if there is no suitable context for the active keying set, or if the object or property you are trying to keyframe is not correctly selected or enabled. If you still encounter issues, you can alternatively use the CapCut desktop video editor to add keyframe animations.

    3
  1. How do I add a keyframe to a shape key in Blender?

To add a keyframe to a shape key in Blender, select the shape key in the shape keys panel first. Then, with the shape key active, press "I" and choose "Insert Keyframe" from the menu that appears. You can also use the user-friendly CapCut desktop video editor to add keyframe animation if you find the learning curve in Blender challenging.

Hot and trending