Motion Tracking in Blender for Beginners: Step-by-Step Guide

Discover how to perform motion tracking in Blender with our comprehensive guide for beginners. Also, explore the motion tracking feature in the CapCut desktop video editor.

*No credit card required
blender motion tracking
CapCut
CapCut
Jun 17, 2025
10 min(s)

Are you struggling to make your 3D elements blend smoothly with real-world footage? Blender motion tracking can help you with this. This powerful tool tracks object movements in your video, ensuring accurate alignment of 3D elements.

Both filmmakers and animators often face challenges when integrating virtual creations with live-action scenes. But, with motion tracking, you can overcome these challenges and achieve realistic results.

So, in this guide, we will discuss how to use motion tracking in Blender to enhance your visual projects effortlessly.

Table of content
  1. Motion tracking in Blender
  2. How to do camera tracking in Blender
  3. How to use Blender's object-tracking feature
  4. How to fix Blender motion tracking not working
  5. Unlock the motion tracking feature: CapCut desktop video editor
  6. Conclusion
  7. FAQs

Motion tracking in Blender

Motion tracking in Blender is a powerful tool for integrating 3D elements into live-action footage. It allows users to track specific points in their video, ensuring that 3D objects follow these points naturally.

The Blender's camera tracking object feature helps match the movement of the real camera, making 3D elements blend smoothly. Moreover, it enables the animation of multiple objects independently within the same scene.

Additionally, users can manually refine tracks to enhance precision and alignment, making it easier to achieve realistic and professional results.

How to do camera tracking in Blender

Here's a detailed guide on how to do camera tracking in Blender:

    STEP 1
  1. Import your video and set the scene

Open Blender and import the video you want to track. In the tracking settings, adjust the "End Frame" number to match the length of your video. This tells Blender how many frames to track the camera movement for. You can also enable "Prefetch Frames" in the tracking settings. This helps Blender run smoother while tracking.

Enabling "Prefetch Frames" in the tracking settings of the Blender
    STEP 2
  1. Mark key features in your video

Play your video and look for things that stay still throughout the shot, like corners of buildings, signs, or unique patterns. These are your tracking markers. Click on these features in the video window to add markers. The more markers you add, the better Blender can track the camera movement.

Moreover, there are settings for marker size and search area. Play around with these to ensure the markers stay focused on your chosen features.

Adding markers for better tracking camera movement in Blender
    STEP 3
  1. Track the markers

Once you have your markers set, use the "Track Forward" button. This tells Blender to follow the markers frame by frame throughout your video. You can also use "Track Backward" if you accidentally skip some frames.

    STEP 4
  1. Clean up any tracking mistakes

Blender might not always track markers perfectly. Open the "Graph Editor" and review the marker movement over time. Find any markers that jump around or seem off track. These are bad markers, and you can simply delete them. You can also scrub through the video playback and delete any misplaced markers you see visually.

Cleaning tracking mistakes in Blender's graph editor
    STEP 5
  1. Solve camera movement

Choose a part of your video where the background moves a lot compared to the foreground. This is called "parallax," and it helps Blender understand the camera's depth movements. Click the "Solve" button in the tracking settings. This will analyze the marker movements and create a camera path replicating your video's camera movement.

However, the lower the solve error number, the better the tracking. You can go back and clean up markers to try to reduce this error.

Reducing errors by using the "Solve Camera Motion" feature of Blender
    STEP 6
  1. Refine and clean up

This step is optional but allows for more control. If needed, you can return to the motion tracking settings and adjust the camera path. If you add 3D elements to your scene, you can create a new scene and set up the ground plane and origin point based on your video.

Finally, you can hide unnecessary elements like markers and the camera path to clean up your workspace. You can also delete extra collections, layers, and nodes that Blender created during tracking.

Using Blender's 3D motion tracking

Remember, camera tracking can be a bit complex at first. Don't hesitate to pause the video, experiment with the settings, and use video tutorials for a more in-depth explanation!

How to use Blender's object-tracking feature

Here's the step-by-step tutorial on using Blender's object-tracking feature:

    STEP 1
  1. Pre-process footage (optional)

Open your video editing software, increase the contrast, and sharpen the video. Sharper details will help Blender track the object more accurately.

    STEP 2
  1. Import video and set properties

Open Blender and switch to the "Video Editing" workspace. Import your video clip into Blender. In the "Properties" menu (on the right), under the "Output" section, set the "Frame Rate" and "Resolution" to match your video clip. This ensures Blender interprets the timing and dimensions correctly.

Setting properties of the video in the Blender video editing interface
    STEP 3
  1. Add trackers to the footage

Play your video and look for distinct features on the object you want to track. These features should be easily identifiable throughout the video. In the video window, use the "Ctrl + Click" shortcut to add trackers to these features. The more trackers you add, the better Blender can track the object's movement.

Adding markers to the video in Blender
    STEP 4
  1. Fine-tune tracking settings (Optional)

In the "Motion Tracking" settings panel, you'll find options to adjust tracking behavior. These can be left at default for beginners. However, if you encounter tracking issues, select options like "Normalize" and "Match Type" to improve tracking.

    STEP 5
  1. Solve the track

Click on the "Track" tab in the "Motion Tracking" settings panel. Use the "Track Forward" button to instruct Blender to track the movement of your placed trackers throughout the video. You can also use "Track Backward" if needed.

Once tracking is complete, click the "Solve" button. This analyzes the tracker movement and creates a camera path that replicates the camera movement in your video.

Solving track in Blender
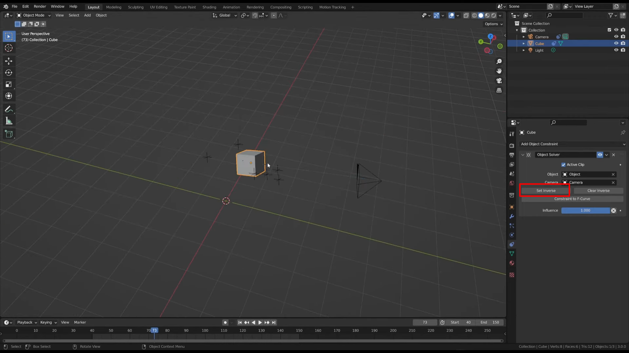
    STEP 6
  1. Apply tracking data to the 3D object

Add a 3D object to your scene (this could be a simple cube or your desired model). In the "Motion Tracking" settings panel, select the camera you created and your 3D object.

Click the "Set Inverse" button. This essentially connects your 3D object to the camera path, making it follow the same path as the camera in your video.

Adding 3D object into Blender's object motion tracking

How to fix Blender motion tracking not working

Now, you have learned all about Blender 3D motion tracking. However, you may face some troubleshooting issues. But don't worry! Here's how to fix these issues:

  • Error message "Some data failed to reconstruct"

This message usually appears when you are trying to solve the camera motion. To fix this error, you should make sure that you have added at least eight trackers to the footage, and that you've tracked them correctly for every frame. You should also check to make sure that your camera and lens settings are correct.

  • Red markers

These red markers indicate that the tracking has stopped working. To fix this issue, you can try resizing the markers that have stopped working and creating a new keyframe for the tracker. You may need to do this multiple times for all of the markers that have stopped working. If that doesn't work, you can try replacing the problematic marker with a new marker.

Unlock the motion tracking feature: CapCut desktop video editor

The CapCut desktop video editor offers an advanced alternative if you are having trouble with complex motion-tracking features in other software. While some programs require an understanding of technical settings, CapCut offers an easy and accessible solution within just a few steps.

Interface of the CapCut desktop video editor - the best alternative to Blender motion tracking

How to use motion tracking on CapCut

First, you need to download and install the CapCut desktop video editor on your PC. You can simply download it by clicking the button below and then easily run the installer.

Once, your software is installed, follow the steps below:

    STEP 1
  1. Upload your video

Start by launching the CapCut desktop video editor, and click on the "Create project" button. Once the project is initiated, import your desired video file.

Importing video to the CapCut desktop video editor library
    STEP 2
  1. Use motion tracking

After importing, drag your video clip onto the editing timeline. Right-click the video and select "Tracking" > "Motion tracking." The next step is to choose the element you want to track. Tap "Start," and CapCut will analyze the movement within a few minutes.

After motion tracking, you can also add different effects to enhance your video. Moreover, if your footage is somehow shaky, you can easily stabilize the video.

Using motion tracking in the CapCut desktop video editor
    STEP 3
  1. Export and share

Once you're happy with the tracking, click "Export" to save your video. Choose your desired resolution and frame rate. The CapCut desktop video editor offers the easy sharing option of saving the video on your PC or directly sharing it to your YouTube or TikTok accounts.

Exporting video from the CapCut desktop video editor's library

Key features

  • Automatic motion tracking

The motion tracking feature in the CapCut desktop video editor automatically follows moving objects in your video, keeping them in focus or applying effects smoothly without manual adjustments. This feature saves time and ensures professional-looking edits effortlessly.

  • Customizable tracking points

Users can select specific areas or objects to track within the video, adjusting the tracking points easily. This flexibility allows for precise editing, ensuring that effects or text stay accurately aligned.

  • Integration with effects and text

This software smoothly integrates effects and text into your videos, enhancing creativity without complexity. You can use a variety of effects and add text overlays directly to tracked objects or throughout the video.

  • Easy-to-use interface

The CapCut desktop video editor offers a user-friendly interface designed for simplicity. Its simple layout and straightforward controls make it accessible even for beginners, allowing users to focus more on creativity and less on learning technicalities.

Conclusion

In conclusion, learning to track motion in Blender can greatly improve your video editing skills, allowing you to add precise movements to objects in your videos. However, if you prefer an easier way to edit videos without the complexity, consider using the CapCut desktop video editor.

It is designed to be user-friendly yet powerful, making it simple for anyone to add cool effects to their videos. Whether you're just starting out or already experienced, the CapCut desktop video editor makes video editing easy and enjoyable.

FAQs

    1
  1. How can I perform 3D motion tracking in Blender?

To perform 3D motion tracking in Blender, you can use the built-in motion tracking tools. Import your video footage, place tracking markers on objects of interest, and let Blender analyze their movement across frames. However, for a simpler alternative, consider using the CapCut desktop video editor, which offers effective motion-tracking features ideal for both beginners and professionals.

    2
  1. How do I use the camera tracking feature in Blender?

Blender's camera tracking feature allows you to integrate 3D elements into live-action footage. You'll place tracking markers on points of interest in your footage, then solve the camera motion to align virtual objects correctly. For a simpler approach, try the CapCut desktop video editor, which provides extensive tools for adding and adjusting tracked elements effortlessly.

    3
  1. How can I use Blender for face tracking in my animations?

Blender offers tools for face tracking in animations, allowing you to capture facial movements and apply them to 3D characters. It involves setting up markers on key facial points and using Blender's animation tools to link them to your characters.

But if you are new to the field, opt for the CapCut desktop video editor, which provides great features for adding facial animations and effects to your videos.

    4
  1. How do I track video footage in Blender?

Tracking video footage in Blender involves placing markers on objects in your video to follow their movement. Blender's motion tracking tools analyze these markers across frames to create smooth, tracked paths. If you're looking for a more straightforward approach to video editing and motion tracking, the CapCut desktop video editor offers tools that simplify the process.

Hot and trending